上一节,我们封装了一个长长的网络包,“大炮”准备完毕,开始发送。
发送的时候可以说是重重关隘,从手机到移动网络、互联网,还要经过多个运营商才能到达数据中心,到了数据中心就进入第二个复杂的过程,从网关到VXLAN隧道,到负载均衡,到Controller层、组合服务层、基础服务层,最终才下单入库。今天,我们就来看这最后一段过程。
网络包已经组合完毕,接下来我们来看,如何经过一道道城关,到达目标公网IP。
对于手机来讲,默认的网关在PGW上。在移动网络里面,从手机到SGW,到PGW是有一条隧道的。在这条隧道里面,会将上面的这个包作为隧道的乘客协议放在里面,外面SGW和PGW在核心网机房的IP地址。网络包直到PGW(PGW是隧道的另一端)才将里面的包解出来,转发到外部网络。
所以,从手机发送出来的时候,网络包的结构为:
源MAC:手机也即UE的MAC;
目标MAC:网关PGW上面的隧道端点的MAC;
源IP:UE的IP地址;
目标IP:SLB的公网IP地址。
进入隧道之后,要封装外层的网络地址,因而网络包的格式为:
外层源MAC:E-NodeB的MAC;
外层目标MAC:SGW的MAC;
外层源IP:E-NodeB的IP;
外层目标IP:SGW的IP;
内层源MAC:手机也即UE的MAC;
内层目标MAC:网关PGW上面的隧道端点的MAC;
内层源IP:UE的IP地址;
内层目标IP:SLB的公网IP地址。
当隧道在SGW的时候,切换了一个隧道,会从SGW到PGW的隧道,因而网络包的格式为:
外层源MAC:SGW的MAC;
外层目标MAC:PGW的MAC;
外层源IP:SGW的IP;
外层目标IP:PGW的IP;
内层源MAC:手机也即UE的MAC;
内层目标MAC:网关PGW上面的隧道端点的MAC;
内层源IP:UE的IP地址;
内层目标IP:SLB的公网IP地址。
在PGW的隧道端点将包解出来,转发出去的时候,一般在PGW出外部网络的路由器上,会部署NAT服务,将手机的IP地址转换为公网IP地址,当请求返回的时候,再NAT回来。
因而在PGW之后,相当于做了一次[欧洲十国游型]的转发,网络包的格式为:
源MAC:PGW出口的MAC;
目标MAC:NAT网关的MAC;
源IP:UE的IP地址;
目标IP:SLB的公网IP地址。
在NAT网关,相当于做了一次[玄奘西游型]的转发,网络包的格式变成:
源MAC:NAT网关的MAC;
目标MAC:A2路由器的MAC;
源IP:UE的公网IP地址;
目标IP:SLB的公网IP地址。

出了NAT网关,就从核心网到达了互联网。在网络世界,每一个运营商的网络成为自治系统AS。每个自治系统都有边界路由器,通过它和外面的世界建立联系。
对于云平台来讲,它可以被称为Multihomed AS,有多个连接连到其他的AS,但是大多拒绝帮其他的AS传输包。例如一些大公司的网络。对于运营商来说,它可以被称为Transit AS,有多个连接连到其他的AS,并且可以帮助其他的AS传输包,比如主干网。
如何从出口的运营商到达云平台的边界路由器?在路由器之间需要通过BGP协议实现,BGP又分为两类,eBGP和iBGP。自治系统之间、边界路由器之间使用eBGP广播路由。内部网络也需要访问其他的自治系统。
边界路由器如何将BGP学习到的路由导入到内部网络呢?通过运行iBGP,使内部的路由器能够找到到达外网目的地最好的边界路由器。
网站的SLB的公网IP地址早已经通过云平台的边界路由器,让全网都知道了。于是这个下单的网络包选择的下一跳是A2,也即将A2的MAC地址放在目标MAC地址中。
到达A2之后,从路由表中找到下一跳是路由器C1,于是将目标MAC换成C1的MAC地址。到达C1之后,找到下一跳是C2,将目标MAC地址设置为C2的MAC。到达C2后,找到下一跳是云平台的边界路由器,于是将目标MAC设置为边界路由器的MAC地址。
你会发现,这一路,都是只换MAC,不换目标IP地址。这就是所谓下一跳的概念。
在云平台的边界路由器,会将下单的包转发进来,经过核心交换,汇聚交换,到达外网网关节点上的SLB的公网IP地址。
我们可以看到,手机到SLB的公网IP,是一个端到端的连接,连接的过程发送了很多包。所有这些包,无论是TCP三次握手,还是HTTPS的密钥交换,都是要走如此复杂的过程到达SLB的,当然每个包走的路径不一定一致。
网络包走在这个复杂的道路上,很可能一不小心就丢了,怎么办?这就需要借助TCP的机制重新发送。
既然TCP要对包进行重传,就需要维护Sequence Number,看哪些包到了,哪些没到,哪些需要重传,传输的速度应该控制到多少,这就是TCP的滑动窗口协议。

整个TCP的发送,一开始会协商一个Sequence Number,从这个Sequence Number开始,每个包都有编号。滑动窗口将接收方的网络包分成四个部分:
已经接收,已经ACK,已经交给应用层的包;
已经接收,已经ACK,未发送给应用层;
已经接收,尚未发送ACK;
未接收,尚有空闲的缓存区域。
对于TCP层来讲,每一个包都有ACK。ACK需要从SLB回复到手机端,将上面的那个过程反向来一遍,当然路径不一定一致,可见ACK也不是那么轻松的事情。
如果发送方超过一定的时间没有收到ACK,就会重新发送。只有TCP层ACK过的包,才会发给应用层,并且只会发送一份,对于下单的场景,应用层是HTTP层。
你可能会问了,TCP老是重复发送,会不会导致一个单下了两遍?是否要求服务端实现幂等?从TCP的机制来看,是不会的。只有收不到ACK的包才会重复发,发到接收端,在窗口里面只保存一份,所以在同一个TCP连接中,不用担心重传导致二次下单。
但是TCP连接会因为某种原因断了,例如手机信号不好,这个时候手机把所有的动作重新做一遍,建立一个新的TCP连接,在HTTP层调用两次RESTful API。这个时候可能会导致两遍下单的情况,因而RESTful API需要实现幂等。
当ACK过的包发给应用层之后,TCP层的缓存就空了出来,这会导致上面图中的大三角,也即接收方能够容纳的总缓存,整体顺时针滑动。小的三角形,也即接收方告知发送方的窗口总大小,也即还没有完全确认收到的缓存大小,如果把这些填满了,就不能再发了,因为没确认收到,所以一个都不能扔。
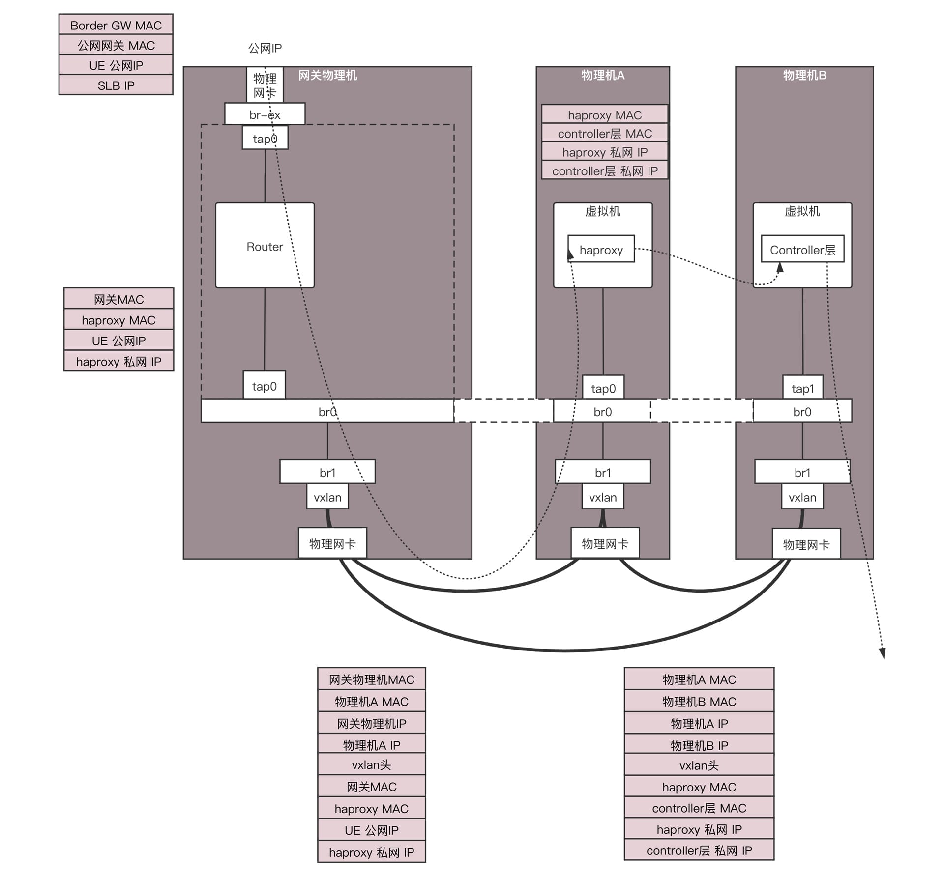
包从手机端经历千难万险,终于到了SLB的公网IP所在的公网网口。由于匹配上了MAC地址和IP地址,因而将网络包收了进来。

在虚拟网关节点的外网网口上,会有一个NAT规则,将公网IP地址转换为VPC里面的私网IP地址,这个私网IP地址就是SLB的HAProxy所在的虚拟机的私网IP地址。
当然为了承载比较大的吞吐量,虚拟网关节点会有多个,物理网络会将流量分发到不同的虚拟网关节点。同样HAProxy也会是一个大的集群,虚拟网关会选择某个负载均衡节点,将某个请求分发给它,负载均衡之后是Controller层,也是部署在虚拟机里面的。
当网络包里面的目标IP变成私有IP地址之后,虚拟路由会查找路由规则,将网络包从下方的私网网口发出来。这个时候包的格式为:
源MAC:网关MAC;
目标MAC:HAProxy虚拟机的MAC;
源IP:UE的公网IP;
目标IP:HAProxy虚拟机的私网IP。
在虚拟路由节点上,也会有OVS,将网络包封装在VXLAN隧道里面,VXLAN ID就是给你的租户创建VPC的时候分配的。包的格式为:
外层源MAC:网关物理机MAC;
外层目标MAC:物理机A的MAC;
外层源IP:网关物理机IP;
外层目标IP:物理机A的IP;
内层源MAC:网关MAC;
内层目标MAC:HAProxy虚拟机的MAC;
内层源IP:UE的公网IP;
内层目标IP:HAProxy虚拟机的私网IP。
在物理机A上,OVS会将包从VXLAN隧道里面解出来,发给HAProxy所在的虚拟机。HAProxy所在的虚拟机发现MAC地址匹配,目标IP地址匹配,就根据TCP端口,将包发给HAProxy进程,因为HAProxy是在监听这个TCP端口的。因而HAProxy就是这个TCP连接的服务端,客户端是手机。对于TCP的连接状态、滑动窗口等,都是在HAProxy上维护的。
在这里HAProxy是一个四层负载均衡,也即它只解析到TCP层,里面的HTTP协议它不关心,就将请求转发给后端的多个Controller层的一个。
HAProxy发出去的网络包就认为HAProxy是客户端了,看不到手机端了。网络包格式如下:
源MAC:HAProxy所在虚拟机的MAC;
目标MAC:Controller层所在虚拟机的MAC;
源IP:HAProxy所在虚拟机的私网IP;
目标IP:Controller层所在虚拟机的私网IP。
当然这个包发出去之后,还是会被物理机上的OVS放入VXLAN隧道里面,网络包格式为:
外层源MAC:物理机A的MAC;
外层目标MAC:物理机B的MAC;
外层源IP:物理机A的IP;
外层目标IP:物理机B的IP;
内层源MAC:HAProxy所在虚拟机的MAC;
内层目标MAC:Controller层所在虚拟机的MAC;
内层源IP:HAProxy所在虚拟机的私网IP;
内层目标IP:Controller层所在虚拟机的私网IP。
在物理机B上,OVS会将包从VXLAN隧道里面解出来,发给Controller层所在的虚拟机。Controller层所在的虚拟机发现MAC地址匹配,目标IP地址匹配,就根据TCP端口,将包发给Controller层的进程,因为它在监听这个TCP端口。
在HAProxy和Controller层之间,维护一个TCP的连接。
Controller层收到包之后,它是关心HTTP里面是什么的,于是解开HTTP的包,发现是一个POST请求,内容是下单购买一个课程。
下单是一个复杂的过程,因而往往在组合服务层会有一个专门管理下单的服务,Controller层会通过RPC调用这个组合服务层。
假设我们使用的是Dubbo,则Controller层需要读取注册中心,将下单服务的进程列表拿出来,选出一个来调用。
Dubbo中默认的RPC协议是Hessian2。Hessian2将下单的远程调用序列化为二进制进行传输。
Netty是一个非阻塞的基于事件的网络传输框架。Controller层和下单服务之间,使用了Netty的网络传输框架。有了Netty,就不用自己编写复杂的异步Socket程序了。Netty使用的方式,就是咱们讲[Socket编程]的时候,一个项目组支撑多个项目(IO多路复用,从派人盯着到有事通知)这种方式。
Netty还是工作在Socket这一层的,发送的网络包还是基于TCP的。在TCP的下层,还是需要封装上IP头和MAC头。如果跨物理机通信,还是需要封装的外层的VXLAN隧道里面。当然底层的这些封装,Netty都不感知,它只要做好它的异步通信即可。
在Netty的服务端,也即下单服务中,收到请求后,先用Hessian2的格式进行解压缩。然后将请求分发到线程中进行处理,在线程中,会调用下单的业务逻辑。
下单的业务逻辑比较复杂,往往要调用基础服务层里面的库存服务、优惠券服务等,将多个服务调用完毕,才算下单成功。下单服务调用库存服务和优惠券服务,也是通过Dubbo的框架,通过注册中心拿到库存服务和优惠券服务的列表,然后选一个调用。
调用的时候,统一使用Hessian2进行序列化,使用Netty进行传输,底层如果跨物理机,仍然需要通过VXLAN的封装和解封装。
咱们以库存为例子的时候,讲述过幂等的接口实现的问题。因为如果扣减库存,仅仅是谁调用谁减一。这样存在的问题是,如果扣减库存因为一次调用失败,而多次调用,这里指的不是TCP多次重试,而是应用层调用的多次重试,就会存在库存扣减多次的情况。
这里常用的方法是,使用乐观锁(Compare and Set,简称CAS)。CAS要考虑三个方面,当前的库存数、预期原来的库存数和版本,以及新的库存数。在操作之前,查询出原来的库存数和版本,真正扣减库存的时候,判断如果当前库存的值与预期原值和版本相匹配,则将库存值更新为新值,否则不做任何操作。
这是一种基于状态而非基于动作的设计,符合RESTful的架构设计原则。这样的设计有利于高并发场景。当多个线程尝试使用CAS同时更新同一个变量时,只有其中一个线程能更新变量的值,而其它线程都失败,失败的线程并不会被挂起,而是被告知这次竞争中失败,并可以再次尝试。
最终,当下单更新到分布式数据库中之后,整个下单过程才算真正告一段落。
好了,经过了十个过程,下单终于成功了,你是否对这个过程了如指掌了呢?如果发现对哪些细节比较模糊,可以回去看一下相应的章节,相信会有更加深入的理解。
到此,我带着你用下单过程把网络协议的知识都复习了一遍。授人以鱼不如授人以渔。下一节,我将会带你来搭建一个网络实验环境,配合实验来说明理论。
欢迎你留言和我讨论。趣谈网络协议,我们下期见!