前面我们讲了两个常用文本类的RPC协议,对于陌生人之间的沟通,用NBA、CBA这样的缩略语,会使得协议约定非常不方便。
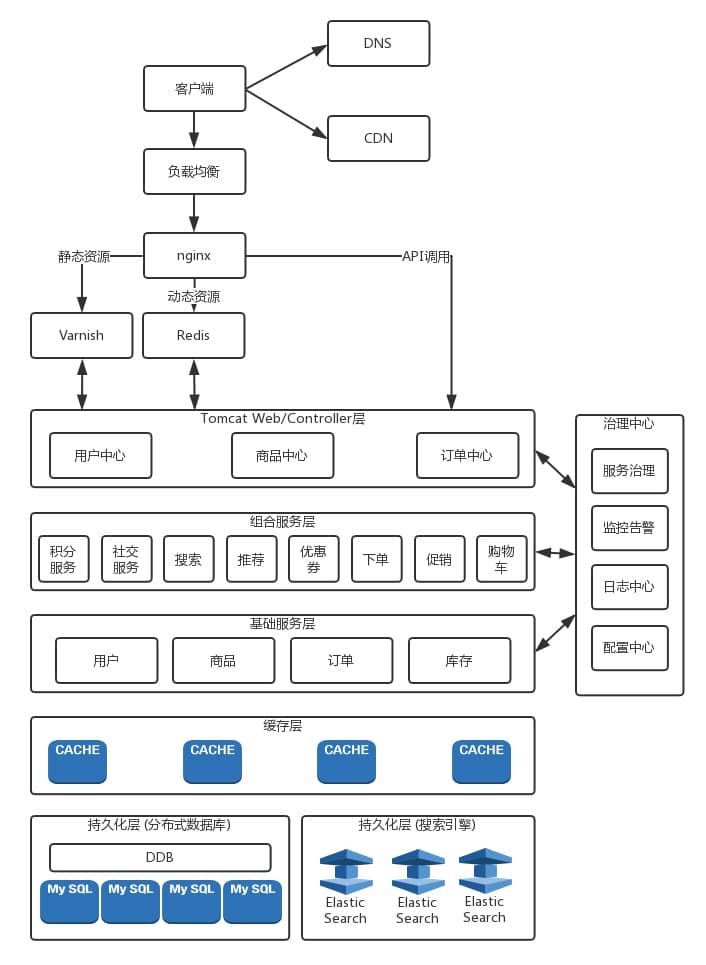
在讲CDN和DNS的时候,我们讲过接入层的设计,对于静态资源或者动态资源静态化的部分都可以做缓存。但是对于下单、支付等交易场景,还是需要调用API。
对于微服务的架构,API需要一个API网关统一的管理。API网关有多种实现方式,用Nginx或者OpenResty结合Lua脚本是常用的方式。在上一节讲过的Spring Cloud体系中,有个组件Zuul也是干这个的。
API网关用来管理API,但是API的实现一般在一个叫作Controller层的地方。这一层对外提供API。由于是让陌生人访问的,我们能看到目前业界主流的,基本都是RESTful的API,是面向大规模互联网应用的。

在Controller之内,就是咱们互联网应用的业务逻辑实现。上节讲RESTful的时候,说过业务逻辑的实现最好是无状态的,从而可以横向扩展,但是资源的状态还需要服务端去维护。资源的状态不应该维护在业务逻辑层,而是在最底层的持久化层,一般会使用分布式数据库和ElasticSearch。
这些服务端的状态,例如订单、库存、商品等,都是重中之重,都需要持久化到硬盘上,数据不能丢,但是由于硬盘读写性能差,因而持久化层往往吞吐量不能达到互联网应用要求的吞吐量,因而前面要有一层缓存层,使用Redis或者memcached将请求拦截一道,不能让所有的请求都进入数据库“中军大营”。
缓存和持久化层之上一般是基础服务层,这里面提供一些原子化的接口。例如,对于用户、商品、订单、库存的增删查改,将缓存和数据库对再上层的业务逻辑屏蔽一道。有了这一层,上层业务逻辑看到的都是接口,而不会调用数据库和缓存。因而对于缓存层的扩容,数据库的分库分表,所有的改变,都截止到这一层,这样有利于将来对于缓存和数据库的运维。
再往上就是组合层。因为基础服务层只是提供简单的接口,实现简单的业务逻辑,而复杂的业务逻辑,比如下单,要扣优惠券,扣减库存等,就要在组合服务层实现。
这样,Controller层、组合服务层、基础服务层就会相互调用,这个调用是在数据中心内部的,量也会比较大,还是使用RPC的机制实现的。
由于服务比较多,需要一个单独的注册中心来做服务发现。服务提供方会将自己提供哪些服务注册到注册中心中去,同时服务消费方订阅这个服务,从而可以对这个服务进行调用。
调用的时候有一个问题,这里的RPC调用,应该用二进制还是文本类?其实文本的最大问题是,占用字节数目比较多。比如数字123,其实本来二进制8位就够了,但是如果变成文本,就成了字符串123。如果是UTF-8编码的话,就是三个字节;如果是UTF-16,就是六个字节。同样的信息,要多费好多的空间,传输起来也更加占带宽,时延也高。
因而对于数据中心内部的相互调用,很多公司选型的时候,还是希望采用更加省空间和带宽的二进制的方案。
这里一个著名的例子就是Dubbo服务化框架二进制的RPC方式。

Dubbo会在客户端的本地启动一个Proxy,其实就是客户端的Stub,对于远程的调用都通过这个Stub进行封装。
接下来,Dubbo会从注册中心获取服务端的列表,根据路由规则和负载均衡规则,在多个服务端中选择一个最合适的服务端进行调用。
调用服务端的时候,首先要进行编码和序列化,形成Dubbo头和序列化的方法和参数。将编码好的数据,交给网络客户端进行发送,网络服务端收到消息后,进行解码。然后将任务分发给某个线程进行处理,在线程中会调用服务端的代码逻辑,然后返回结果。
这个过程和经典的RPC模式何其相似啊!
接下来我们还是来看RPC的三大问题,其中注册发现问题已经通过注册中心解决了。下面我们就来看协议约定问题。
Dubbo中默认的RPC协议是Hessian2。为了保证传输的效率,Hessian2将远程调用序列化为二进制进行传输,并且可以进行一定的压缩。这个时候你可能会疑惑,同为二进制的序列化协议,Hessian2和前面的二进制的RPC有什么区别呢?这不绕了一圈又回来了吗?
Hessian2是解决了一些问题的。例如,原来要定义一个协议文件,然后通过这个文件生成客户端和服务端的Stub,才能进行相互调用,这样使得修改就会不方便。Hessian2不需要定义这个协议文件,而是自描述的。什么是自描述呢?
所谓自描述就是,关于调用哪个函数,参数是什么,另一方不需要拿到某个协议文件、拿到二进制,靠它本身根据Hessian2的规则,就能解析出来。
原来有协议文件的场景,有点儿像两个人事先约定好,0表示方法add,然后后面会传两个数。服务端把两个数加起来,这样一方发送012,另一方知道是将1和2加起来,但是不知道协议文件的,当它收到012的时候,完全不知道代表什么意思。
而自描述的场景,就像两个人说的每句话都带前因后果。例如,传递的是“函数:add,第一个参数1,第二个参数2”。这样无论谁拿到这个表述,都知道是什么意思。但是只不过都是以二进制的形式编码的。这其实相当于综合了XML和二进制共同优势的一个协议。
Hessian2是如何做到这一点的呢?这就需要去看Hessian2的序列化的语法描述文件。

看起来很复杂,编译原理里面是有这样的语法规则的。
我们从Top看起,下一层是value,直到形成一棵树。这里面的有个思想,为了防止歧义,每一个类型的起始数字都设置成为独一无二的。这样,解析的时候,看到这个数字,就知道后面跟的是什么了。
这里还是以加法为例子,“add(2,3)”被序列化之后是什么样的呢?
H x02 x00 # Hessian 2.0
C # RPC call
x03 add # method "add"
x92 # two arguments
x92 # 2 - argument 1
x93 # 3 - argument 2
H开头,表示使用的协议是Hession,H的二进制是0x48。
C开头,表示这是一个RPC调用。
0x03,表示方法名是三个字符。
0x92,表示有两个参数。其实这里存的应该是2,之所以加上0x90,就是为了防止歧义,表示这里一定是一个int。
第一个参数是2,编码为0x92,第二个参数是3,编码为0x93。
这个就叫作自描述。
另外,Hessian2是面向对象的,可以传输一个对象。
class Car {
String color;
String model;
}
out.writeObject(new Car("red", "corvette"));
out.writeObject(new Car("green", "civic"));
---
C # object definition (#0)
x0b example.Car # type is example.Car
x92 # two fields
x05 color # color field name
x05 model # model field name
O # object def (long form)
x90 # object definition #0
x03 red # color field value
x08 corvette # model field value
x60 # object def #0 (short form)
x05 green # color field value
x05 civic # model field value
首先,定义这个类。对于类型的定义也传过去,因而也是自描述的。类名为example.Car,字符长11位,因而前面长度为0x0b。有两个成员变量,一个是color,一个是model,字符长5位,因而前面长度0x05,。
然后,传输的对象引用这个类。由于类定义在位置0,因而对象会指向这个位置0,编码为0x90。后面red和corvette是两个成员变量的值,字符长分别为3和8。
接着又传输一个属于相同类的对象。这时候就不保存对于类的引用了,只保存一个0x60,表示同上就可以了。
可以看出,Hessian2真的是能压缩尽量压缩,多一个Byte都不传。
接下来,我们再来看Dubbo的RPC传输问题。前面我们也说了,基于Socket实现一个高性能的服务端,是很复杂的一件事情,在Dubbo里面,使用了Netty的网络传输框架。
Netty是一个非阻塞的基于事件的网络传输框架,在服务端启动的时候,会监听一个端口,并注册以下的事件。
连接事件:当收到客户端的连接事件时,会调用void connected(Channel channel) 方法。
当可写事件触发时,会调用void sent(Channel channel, Object message),服务端向客户端返回响应数据。
当可读事件触发时,会调用void received(Channel channel, Object message) ,服务端在收到客户端的请求数据。
当发生异常时,会调用void caught(Channel channel, Throwable exception)。
当事件触发之后,服务端在这些函数中的逻辑,可以选择直接在这个函数里面进行操作,还是将请求分发到线程池去处理。一般异步的数据读写都需要另外的线程池参与,在线程池中会调用真正的服务端业务代码逻辑,返回结果。
Hessian2是Dubbo默认的RPC序列化方式,当然还有其他选择。例如,Dubbox从Spark那里借鉴Kryo,实现高性能的序列化。
到这里,我们说了数据中心里面的相互调用。为了高性能,大家都愿意用二进制,但是为什么后期Spring Cloud又兴起了呢?这是因为,并发量越来越大,已经到了微服务的阶段。同原来的SOA不同,微服务粒度更细,模块之间的关系更加复杂。
在上面的架构中,如果使用二进制的方式进行序列化,虽然不用协议文件来生成Stub,但是对于接口的定义,以及传的对象DTO,还是需要共享JAR。因为只有客户端和服务端都有这个JAR,才能成功地序列化和反序列化。
但当关系复杂的时候,JAR的依赖也变得异常复杂,难以维护,而且如果在DTO里加一个字段,双方的JAR没有匹配好,也会导致序列化不成功,而且还有可能循环依赖。这个时候,一般有两种选择。
第一种,建立严格的项目管理流程。
不允许循环调用,不允许跨层调用,只准上层调用下层,不允许下层调用上层。
接口要保持兼容性,不兼容的接口新添加而非改原来的,当接口通过监控,发现不用的时候,再下掉。
升级的时候,先升级服务提供端,再升级服务消费端。
第二种,改用RESTful的方式。
使用Spring Cloud,消费端和提供端不用共享JAR,各声明各的,只要能变成JSON就行,而且JSON也是比较灵活的。
使用RESTful的方式,性能会降低,所以需要通过横向扩展来抵消单机的性能损耗。
这个时候,就看架构师的选择喽!
好了,这节就到这里了,我们来总结一下。
RESTful API对于接入层和Controller层之外的调用,已基本形成事实标准,但是随着内部服务之间的调用越来越多,性能也越来越重要,于是Dubbo的RPC框架有了用武之地。
Dubbo通过注册中心解决服务发现问题,通过Hessian2序列化解决协议约定的问题,通过Netty解决网络传输的问题。
在更加复杂的微服务场景下,Spring Cloud的RESTful方式在内部调用也会被考虑,主要是JAR包的依赖和管理问题。
最后,给你留两个思考题。
对于微服务模式下的RPC框架的选择,Dubbo和SpringCloud各有优缺点,你能做个详细的对比吗?
到目前为止,我们讲过的RPC,还没有跨语言调用的场景,你知道如果跨语言应该怎么办吗?
我们的专栏更新到第35讲,不知你掌握得如何?每节课后我留的思考题,你都有没有认真思考,并在留言区写下答案呢?我会从已发布的文章中选出一批认真留言的同学,赠送学习奖励礼券和我整理的独家网络协议知识图谱。
欢迎你留言和我讨论。趣谈网络协议,我们下期见!