在进阶篇中,我们主要学习的内容是 ZooKeeper 客户端与服务器端的通信机制,以及会话的底层实现原理。而本课时是 ZooKeeper 会话相关知识点的最后一节课,我们将重点讲解 ZooKeeper 服务端在收到一次会话请求时其内部的处理过程。
在之前的课程中,我们提过会话的创建过程,当客户端需要和 ZooKeeper 服务端进行相互协调通信时,首先要建立该客户端与服务端的连接会话,在会话成功创建后,ZooKeeper 服务端就可以接收来自客户端的请求操作了。
ZooKeeper 服务端在处理一次客户端发起的会话请求时,所采用的处理过程很像是一条工厂中的流水生产线。比如在一个毛绒玩具加工厂中,一条生产线上的工人可能只负责给玩具上色这一个具体的工作。

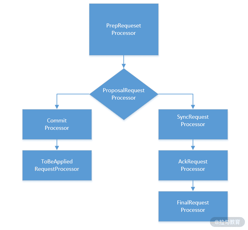
ZooKeeper 处理会话请求的方式也像是一条流水线,在这条流水线上,主要参与工作的是三个“工人”,分别是 PrepRequestProcessor 、ProposalRequestProcessor 以及 FinalRequestProcessor。这三个“工人”会协同工作,最终完成一次会话的处理工作,而它的实现方式就是我们之前提到的责任链模式。
下面我将分别对这三个部分进行讲解:作为第一个处理会话请求的“工人”,PrepRequestProcessor 类主要负责请求处理的准备工作,比如判断请求是否是事务性相关的请求操作。在 PrepRequestProcessor 完成工作后,ProposalRequestProcessor 类承接接下来的工作,对会话请求是否执行询问 ZooKeeper 服务中的所有服务器之后,执行相关的会话请求操作,变更 ZooKeeper 数据库数据。最后所有请求就会走到 FinalRequestProcessor 类中完成踢出重复会话的操作。
通过上面的介绍,我们对 ZooKeeper 服务端在处理一次会话请求的方法过程会有比较具体的了解。接下来我们再从底层实现的角度分析一下在代码层面的实现中,ZooKeeper 有哪些值得我们注意和学习的地方。
在 ZooKeeper 服务端,第一个负责处理请求会话的类是 PrepRequestProcessor。它是 ZooKeeper 责任链处理模式上的第一个处理器。PrepRequestProcessor 实现了 RequestProcessor 接口,并继承了线程类 Thread,说明其可以通过多线程的方式调用。在 PrepRequestProcessor 类内部有一个 RequestProcessor 类型的 nextProcessor 属性字段,从名称上就可以看出该属性字段的作用是指向下一个处理器。
public class PrepRequestProcessor extends Thread implements RequestProcessor {
RequestProcessor nextProcessor;
}
PrepRequestProcessor 类的主要作用是分辨要处理的请求是否是事务性请求,比如创建节点、更新数据、删除节点、创建会话等,这些请求操作都是事务性请求,在执行成功后会对服务器上的数据造成影响。当 PrepRequestProcessor 类收到请求后,如果判断出该条请求操作是事务性请求,就会针对该条请求创建请求事务头、事务体、会话检查、ACL 检查和版本检查等一系列的预处理工作。如下面的代码所示,上述所有操作的逻辑都是在 PrepRequestProcessor 类中的 pRequest 函数实现的。
protected void pRequest(Request request) throws RequestProcessorException {
switch (request.type) {
case OpCode.create:
CreateRequest createRequest = new CreateRequest();
pRequest2Txn(request.type, zks.getNextZxid(), request,createRequest, true);
break;
case OpCode.delete:
}
}
在 pRequest 函数的内部,首先根据 OpCode.create 等字段值来判断请求操作的类型是否是事务操作,如果是事务操作,就调用 pRequest2Txn 函数进行预处理,这之后将该条请求交给 nextProcessor 字段指向的处理器进行处理。
PrepRequestProcessor 预处理器执行完工作后,就轮到 ProposalRequestProcessor 事物处理器上场了,ProposalRequestProcessor 是继 PrepRequestProcessor 后,责任链模式上的第二个处理器。其主要作用就是对事务性的请求操作进行处理,而从 ProposalRequestProcessor 处理器的名字中就能大概猜出,其具体的工作就是“提议”。所谓的“提议”是说,当处理一个事务性请求的时候,ZooKeeper 首先会在服务端发起一次投票流程,该投票的主要作用就是通知 ZooKeeper 服务端的各个机器进行事务性的操作了,避免因为某个机器出现问题而造成事物不一致等问题。在 ProposalRequestProcessor 处理器阶段,其内部又分成了三个子流程,分别是:Sync 流程、Proposal 流程、Commit 流程,下面我将分别对这几个流程进行讲解。

首先我们看一下 Sync 流程,该流程的底层实现类是 SyncRequestProcess 类。SyncRequestProces 类的作用就是在处理事务性请求时,ZooKeeper 服务中的每台机器都将该条请求的操作日志记录下来,完成这个操作后,每一台机器都会向 ZooKeeper 服务中的 Leader 机器发送事物日志记录完成的通知。
在处理事务性请求的过程中,ZooKeeper 需要取得在集群中过半数机器的投票,只有在这种情况下才能真正地将数据改变。而 Proposal 流程的主要工作就是投票和统计投票结果。投票的方式大体上遵循多数原则,更详细的内容在之后的课程中会展开讲解。
请你注意,在完成 Proposal 流程后,ZooKeeper 服务器上的数据不会进行任何改变,成功通过 Proposal 流程只是说明 ZooKeeper 服务可以执行事务性的请求操作了,而要真正执行具体数据变更,需要在 Commit 流程中实现,这种实现方式很像是 MySQL 等数据库的操作方式。在 Commit 流程中,它的主要作用就是完成请求的执行。其底层实现是通过 CommitProcessor 实现的。如下面的代码所示,CommitProcessor 类的内部有一个 LinkedList 类型的 queuedRequests 队列,queuedRequests 队列的作用是,当 CommitProcessor 收到请求后,并不会立刻对该条请求进行处理,而是将其放在 queuedRequests 队列中。
class CommitProcessor {
LinkedList queuedRequests
}
之后再调用 commit 方法取出 queuedRequests 队列中等待的请求进行处理,如下面的代码所示:
synchronized public void commit(Request request) {
committedRequests.add(request);
notifyAll();
}
到目前为止,我们就对 ProposalRequestProcessor 处理器的三个流程做了一个大体介绍,更详细的分析我们会在之后的课程进行讲解。
在经过了上面一系列的处理过程后,请求最终会到达责任链上的最后一个处理器:FinalRequestProcessor。该处理器的作用是检查请求的有效性。而所谓的有效性就是指当前 ZooKeeper 服务所处理的请求是否已经处理过了,如果处理过了,FinalRequestProcessor 处理器就会将该条请求删除;如果不这样操作,就会重复处理会话请求,这样就造成不必要的资源浪费。
通过本课时的学习,我们掌握了 ZooKeeper 服务端在收到一次会话请求的内部处理过程。并进一步掌握了 ZooKeeper 处理会话请求时所采用的的责任链设计模式的实现原理。而在服务端处理会话请求时,涉及三个类分别是预处理器 PrepRequestProcessor、事物处理器 ProposalRequestProcessor,以及 final 最终处理器 FinalRequestProcessor。
本课时也是会话相关知识的最后一课,经过了前面几课时的学习。我们应该知道什么是会话、会话都有哪几种状态以及会话在服务端的处理过程是怎么实现的。掌握这些知识对我们接下来的学习至关重要,如果对我刚才提到的知识点还有疑问,建议你复习一下前面的内容,做到真正掌握会话的相关知识点。